Victoire Berthelot
Projet 2 projet 3 Projet 4 Projet 5

BD : l'emploi simplifié

→ Projet de diplôme
→ 2025

4% de la population française adulte serait touchée par des difficultés de lecture. Face à ce constat, je me suis demandé comment le design graphique pourrait être un levier pour accompagner les publics en difficulté dans leurs démarches professionnelles. C'est de là qu'est né ce projet de bande dessinée adaptée, pour répondre aux difficultés de lecture, s'intitulant « BD : l'emploi simplifié ».

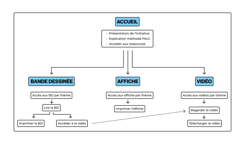
Les bandes dessinées présentent des situations auxquelles les usagers seront confrontés et elles expliquent le vocabulaire lié à l'emploi. Elles ont pour vocation d'être partagées dans des structures accueillant ces publics, mais elles sont également présentes sur un site web, qui donne accès à une adaptation vidéo des bandes dessinées.

Les choix graphiques sont adaptés à un public adulte, avec des dessins matures et déclinables sur des supports divers, les bandes dessinées sont facilement imprimables grâce à la bichromie.

Identité visuelle
UI/UX
Motion design
Illustration

Méthode

La conception des BD et motion design de BD : l'emploi simplifié repose sur une démarche centrée utilisateur, avec une problématisation autour du thème de l'emploi. À partir d'études et de rencontres auprès du public cible, le projet traduit des contenus complexes en dispositif accessible en FALC (facile à lire et à comprendre).

Ce travail est passé par des phases de scénarisation, de prototypage et d’itérations nourries par des retours d’usage, afin de construire un système graphique compréhensif.

Design inclusif
Design thinking
Recherche utilisateur
Test utilisateur
mediation 1 meditation 2 mediation 3